Замовлення клієнтів, це інструмент обліку замовлень, який дозволяє відслідковувати етапи замовлення і наявність товару на складі. Дає можливість планувати та створювати завдання на виробництво або покупку.
Якщо ви резервуєте товар та списуєте його з одного складу та локації - радимо обрати склад та локацію за замовчуванням.
Поля “Склад” та “Локація” необхідні для швидшого заповнення однойменних полів під час резерву та списання товару.
1. Натисніть “Додати замовлення”
Заповніть такі обов’язкові поля як:
- Замовник (Ваш контрагент, який замовив у вас товар)
- Номенклатура (Кількість, од. виміру, ціна за одиницю)
Та, за потреби, внесіть інші дані:
- Договір (У випадку, якщо у вас є створений договір з контрагентом)
- Категорія (Категорія вашого замовлення)
- Джерело (З якого джерела/маркетплейсу було отримано замовлення)
- Відповідальний (Відповідальний працівник зі списку ваших працівників)
- Реквізити (Якщо у вас є декілька реквізитів - оберіть той, який ви хочете бачити у сформованого до замовлення рахунку на оплату)
- Дата початку виконання (з якої дати замовлення береться у роботу)
- Дата виконання (До якої дати необхідно сформувати або ж відвантажити замовлення)
- Додатки (Можуть бути файли або фото, які ви бажаєте додати до замовлення)
- Коментар (Коментар до замовлення)


2. Збережіть замовлення, натиснувши на кнопку “Додати”
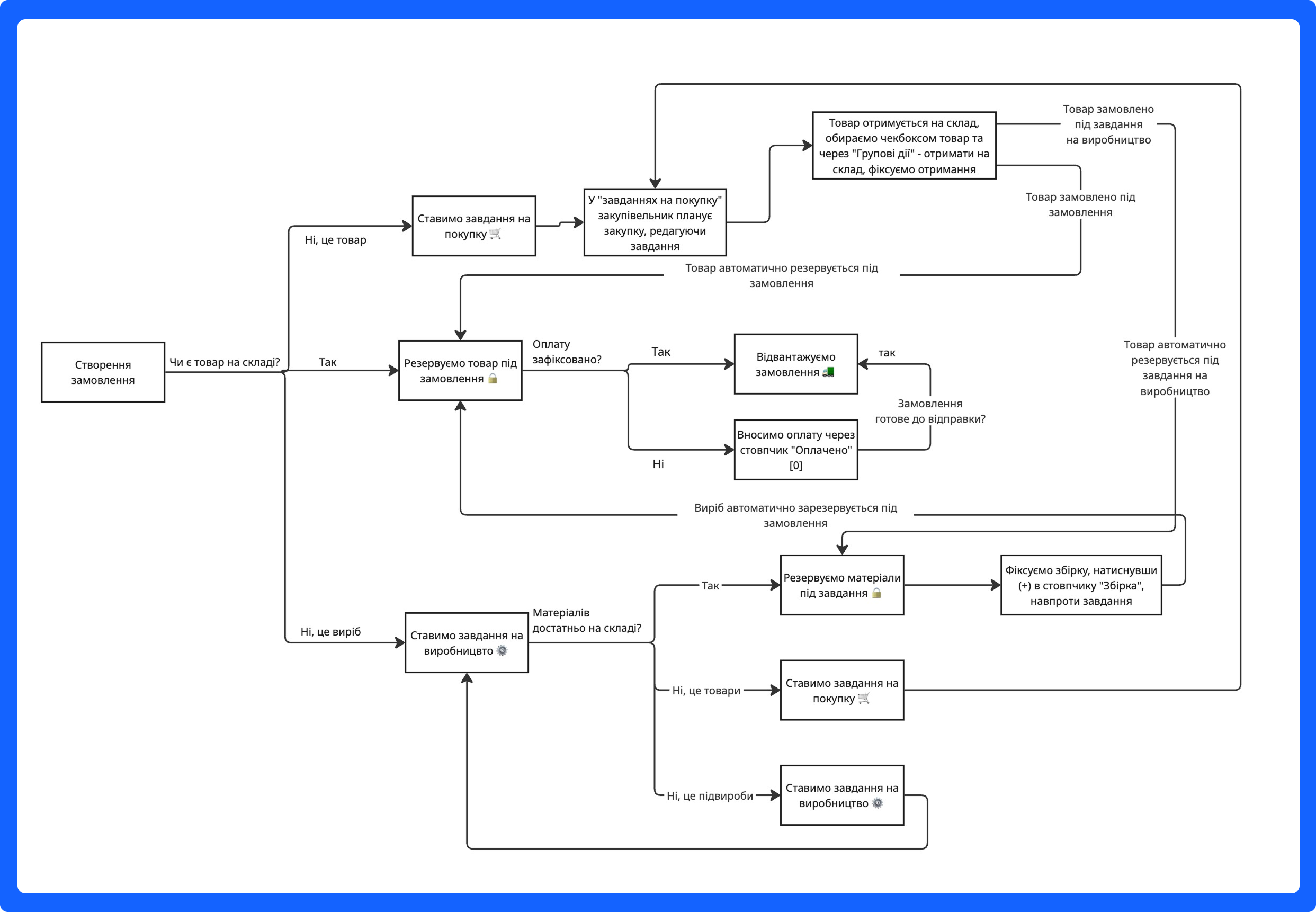
Розглянемо замовлення клієнта, у якому є 3 типи товару, а саме:
- Товар, який є у наявності
- Товар, який необхідно закупити
- Товар, який необхідно виготовити
Навіщо резервувати товар?
Це необхідно для того, щоб товар, який є на складі та необхідний для цього замовлення не був використаний у іншому замовленні. Таким чином ви зможете побачити доступну кількість товару, який не є зарезервованим для іншого замовлення.
Резерв не є обовʼязковим, але для коректного планування замовлення радимо використовувати цей інструмент.
Резерв товару відбувається на певному складі та локації. Якщо товар зарезервований - він може бути використаний лише під час відвантаження замовлення, для якого його зарезервували.
Для того, щоб зарезервувати товар для замовлення:
1. Натисніть на кнопку “🔒” у стовпчику “Завдання”, щоб відкрити “завдання на резервування”


У формі резерву ви побачите такі поля:
- Номер замовлення
- Замовлено/доступно (кількість товару, що замовлено та загальна кількість, яка доступна на всіх складах)
- Склад та локація (оберіть склад та локацію, на яких ви бажаєте зарезервувати товар)
- Резерв (Кількість зарезервованих товарів)
- 🔺/ 🟢 (Чи має обрані склад та локація достатню кількість товару для резерву. При натисканні на позначку ви можете побачити наявну кількість на інших складах, при натисканні на склад - він одразу підтягнеться у поля “Склад та локація”)
2. Заповніть всі необхідні поля та збережіть форму.
Після того, як ви поставили резерв - товар буде списаний під час відвантаження з обраного складу.
Зверніть увагу!
Якщо товар під замовлення був зарезервований на різних складах, під час відвантаження буде створено два окремих руха продажу, так як один продаж товару може бути здійснений лише з одного складу та локації.
Якщо у вас замовили виріб та його недостатньо на складі - варто поставити завдання на виробництво, щоб ваші працівники на виробництві змогли побачити поставлену їм задачу.
1. Для постановки завдання на виробництво натисніть на “⚙️” у стовпчику “Завдання”.
У відкритій формі одразу підтягнеться кількість виробу, яку необхідно виготовити, та якої недостатньо для відвантаження замовлення. За потреби збільшіть або зменшіть кількість.


2. Збережіть форму.
Після збереження буде створено завдання на виробництво у розділі “Завдання на виробництво” для всіх необхідних виробів.
Як опрацьовувати завдання на виробництво ви можете дізнатись ТУТ
Цей інструмент дозволяє ефективно планувати покупку товару і матеріалів та створює запит на отримання товару, який ви зможете підтвердити по факту отримання товару.
Для того, щоб створити завдання на покупку:
1. Натисніть на кнопку “🛒” у стовпчику “Завдання”, щоб відкрити форму “завдання на покупку”.
У цій формі ви побачите номенклатуру, яка не є виробом та має недостатню кількість на складах. Також у стовпчику “Необхідно закупити” буде автоматично заповнено поля тією кількістю, якої недостатньо на складах та яку необхідно закупити. За потреби ви можете змінити кількість.


2. Збережіть форму.
Після збереження буде створено завдання на покупку, який ваш закупівельник зможе побачити у розділі “Завдання на покупку”.
Як опрацьовувати завдання на покупку детально описано ТУТ
Для того, щоб відвантажити (списати) товар зі складу, необхідно відвантажити замовлення.
Для створення запиту на відвантаження:
1. У стовпчику “Продаж” натисніть на кнопку “🚛” .
У відкритій формі ви побачите наступні стовпці:
- Номер замовлення
- Замовлено (Замовлений товар)
- Резерв (Зарезервована кількість)
- Склад та локація (З яких буде списано товар. Якщо ви раніше зарезервували товар на складі - ці поля будуть заблоковані. Також, якщо ви обрали склад за замовчуванням раніше - він автоматично підтягнеться у це поле для тих товарів, які не мали резерву. Якщо поле пусте - оберіть склад та локацію списання)
- Відвантажити (Кількість яка має бути відвантажена або ж доступна до відвантаження на цей момент. За потреби змініть кількість, щоб зробити часткове відвантаження товару)
- 🔺/ 🟢 (Чи має обрані склад та локація достатню кількість товару для відвантаження. При натисканні на позначку ви можете побачити наявну кількість на інших складах, при натисканні на склад - він одразу підтягнеться у поля “Склад та локація”)


2. Заповніть всі поля та натисніть кнопку “Відвантажити”
Після цього у розділі “Рух товарів” буде зафіксовано рух продажу товару та товар буде списаний з раніше вказаного складу)

Існує 5 видів групових дій:
- Відвантажити (Відвантаження одразу декількох замовлень окремими рухами продажу)
- Зарезервувати (Резерв товарів одразу до декількох замовлень)
- На закупку (Створення завдання на покупку одразу до декількох замовлень. У формі буде автоматично відображено ті товари, які не мають специфікації)
- На виробництво (Створення завдань на виробництво одразу до декількох замовлень. У формі буде автоматично відображено лише ті товари, що мають специфікацію)
- Змінити дані (Зміна статусу, Відповідального, Замовника одразу до декількох замовлень. При виборі статусу, відповідального або замовника - відповідні дані зміняться на обрані до всіх обраних замовлень)

Для роботи із груповими діями:
1. Оберіть чекбоксами декілька замовлень
2. Натисніть на кнопку “Групові дії…” та оберіть, яку дію бажаєте виконати.
3. Заповніть форму та збережіть її.
Оплату замовлення можна створювати на різних етапах, а саме:
- на етапі формування замовлення (З розділу “Замовлення клієнтів)
- на етапі, коли замовлення було відвантажено (З розділу “Рух товарів”)
- на етапі, коли замовлення було відвантажено (З розділу “Архів”)
Також можна створювати декілька часткових оплат на кожному з етапів.
1. Оплата на етапі формування замовлення:
Для того, щоб внести повну або часткову оплату на етапі формування замовлення - перейдіть у розділ “Замовлення клієнтів” та у стовпчику “Оплачено” натисніть на [0] / [100*]. Після чого буде відкрито форму внесення оплати, яка матиме автоматично заповнені поля “Сума”, “Платник” та “Замовлення”.

2. Оплата на етапі, коли замовлення було відвантажено:
Для того, щоб внести повну або часткову оплату за замовлення з розділу “Рух товарів” - перейдіть у розділ “Рух товарів”. У стовпчику “Оплачено” натисніть на позначку [⭐12** ]. Після чого буде відкрито форму внесення оплати, яка матиме автоматично заповнені поля “Сума”, “Платник” та “Замовлення”.

Для того, щоб внести повну або часткову оплату за замовлення з розділу “Архів” - перейдіть у розділ “Архів” - “Замовлення клієнтів” та у стовпчику “Оплачено” натисніть на [0] / [100*]. Після чого буде відкрито форму внесення оплати, яка матиме автоматично заповнені поля “Сума”, “Платник” та “Замовлення”.
* - вже оплачена сума за замовлення
** - номер замовлення
.png)